欧美黑人巨大videos精品_欧美黑人巨大xxxxx_欧美黑人乱大交_欧美黑人乱大交_欧美黑人牲交videossexeso_欧美黑人添添高潮a片www_欧美黑人添添高潮a片www_欧美黑人性暴力猛交喷水黑人巨大

媒体聚焦

人民网、中共安徽省委教育工委 安徽省教育厅:欧美黑人巨大videos精品_欧美黑人巨大xxxxx_欧美黑人乱大交_欧美黑人乱大交_欧美黑人牲交videossexeso_欧美黑人添添高潮a片www_欧美黑人添添高潮a片www_欧美黑人性暴力猛交喷水黑人巨大多门课程获批国家级一流本科课程

发布时间:2020-12-07浏览次数:485文章来源:欧美黑人巨大videos精品_欧美黑人巨大xxxxx_欧美黑人乱大交_欧美黑人乱大交_欧美黑人牲交videossexeso_欧美黑人添添高潮a片www_欧美黑人添添高潮a片www_欧美黑人性暴力猛交喷水黑人巨大

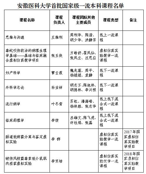
      近日,教育部公布首批国家级一流本科课程认定结果,欧美黑人巨大videos精品_欧美黑人巨大xxxxx_欧美黑人乱大交_欧美黑人乱大交_欧美黑人牲交videossexeso_欧美黑人添添高潮a片www_欧美黑人添添高潮a片www_欧美黑人性暴力猛交喷水黑人巨大6门课程获批立项首批国家级一流本科课程,包括线上一流本科课程1门、虚拟仿真实验教学一流本科课程1门、线下一流本科课程2门和线上线下混合式一流本科课程2门。连同2018年度获批的2项国家虚拟仿真实验教学项目,学校共有8门课程获批国家级一流本科课程,标志着学校在一流本科课程建设方面取得了优秀成果。

      近年来,欧美黑人巨大videos精品_欧美黑人巨大xxxxx_欧美黑人乱大交_欧美黑人乱大交_欧美黑人牲交videossexeso_欧美黑人添添高潮a片www_欧美黑人添添高潮a片www_欧美黑人性暴力猛交喷水黑人巨大深入学习《习近平总书记教育重要论述讲义》,贯彻落实全国教育大会和新时代全国高等学校本科教育工作会议精神,积极响应教育部“双万计划”的战略部署,牢牢抓住课堂教学这个育人主战场,大力深化“课程思政”建设,改革和创新教育教学模式,全面落实立德树人根本任务,先后出台《欧美黑人巨大videos精品_欧美黑人巨大xxxxx_欧美黑人乱大交_欧美黑人乱大交_欧美黑人牲交videossexeso_欧美黑人添添高潮a片www_欧美黑人添添高潮a片www_欧美黑人性暴力猛交喷水黑人巨大振兴本科教育全面提高人才培养能力行动计划》《欧美黑人巨大videos精品_欧美黑人巨大xxxxx_欧美黑人乱大交_欧美黑人乱大交_欧美黑人牲交videossexeso_欧美黑人添添高潮a片www_欧美黑人添添高潮a片www_欧美黑人性暴力猛交喷水黑人巨大“一流本科专业”建设实施方案》《欧美黑人巨大videos精品_欧美黑人巨大xxxxx_欧美黑人乱大交_欧美黑人乱大交_欧美黑人牲交videossexeso_欧美黑人添添高潮a片www_欧美黑人添添高潮a片www_欧美黑人性暴力猛交喷水黑人巨大课程思政及专业思政建设方案》,持续推动课堂教学改革,加大课程建设投入,丰富优质课程资源,形成价值引领、能力培养和知识传授有机融合的课程建设新局面。

      欧美黑人巨大videos精品_欧美黑人巨大xxxxx_欧美黑人乱大交_欧美黑人乱大交_欧美黑人牲交videossexeso_欧美黑人添添高潮a片www_欧美黑人添添高潮a片www_欧美黑人性暴力猛交喷水黑人巨大将继续坚持以课程建设为抓手,充分发挥一流课程的示范引领作用,建立健全一流本科课程管理、评价和激励机制,引导鼓励教师积极参与课程理念创新、内容创新,不断推进现代信息技术与教育教学深度融合,促进课程建设质量和使用效益不断提高,着力打造更多具有高阶性、创新性、挑战度的“金课”,进一步促进人才培养质量的稳步提升。

      据悉,教育部于2019年10月正式发布《关于一流本科课程建设的实施意见》。目标经过三年左右时间,建成万门左右国家级和万门左右省级一流本科课程(“双万计划”)。首批国家级一流本科课程,共计5118门,包括1875门线上一流课程、728门虚拟仿真实验教学一流课程、1463门线下一流课程、868门线上线下混合式一流课程和184门社会实践一流课程。 

      时间:2020年12月07日

      来源:http://ah.people.com.cn/n2/2020/1207/c358324-34459938.html

      中共安徽省委教育工委 安徽省教育厅:http://jyt.ah.gov.cn/xwzx/gdjy/40384584.html


上一篇:下一篇:
欧美黑人巨大videos精品_欧美黑人巨大xxxxx_欧美黑人乱大交_欧美黑人乱大交_欧美黑人牲交videossexeso_欧美黑人添添高潮a片www_欧美黑人添添高潮a片www_欧美黑人性暴力猛交喷水黑人巨大